ゆうです^ ^
【金のレストラン】と言う案件について調べてみました。
1話から、3話のビデオレターで登録者を増やそうとしているようですが、1話目からいきなり画像が偽画像なので失笑しちゃいます。
金のレストラン とは?

金のレストランは、スマホひとつで毎週20万円を稼ぐことができるGST(gold success tool)という完全自動の超即金!新型システム。
金のトレードシステムで、将来のゴールドの動きがわかる優秀なシステムのようです。
これが本当に可能なら世の中が黙っていませんね!
金のレストラン LPの画像に失笑
LPには尾花優作氏の誓約書と共にプロフィール紹介があり、取り上げられたらしい経済情報誌などの画像があります。


プレジデントは2016年6月13号ですし

WSJは2011年1月21日号のものです。

新聞については10年以上前のものです。
それに当時発行されている本物はこちら

いちばん左の写真が違います!これは完全に写真を入れ替えちゃってますね!思わず失笑しました。
調べても雑誌に取り上げられた記録がでてきませんので、おそらく雑誌の写真も表紙と並べただけの写真じゃないかと推測できます。
こんな小細工をなぜするのでしょう?
本当の実力があるならこんな小細工は必要ないはずですよね。
この時点で信用できないことは確定!ですが、GSTというのを一応受け取ってみました。
GSTシステムを受け取ってみた
先行予約を申し込みすとこのようなメールがきます。

ダウンロードするとログイン画面がでてきました。

メールには、アドレスとパスワードが記載されてましたが、全く違うアドレスやパスワードでもログインできたので唖然です。

ハンバーガーボタンをおすとこんな感じです。

これで毎週20万円が100%保証されるということです…
請求金額と詳細
システムを0円で提供するけれど、強国なセキュリティ導入費用の一部を負担してもらう。という理由で高額な請求をされます!
その金額は…

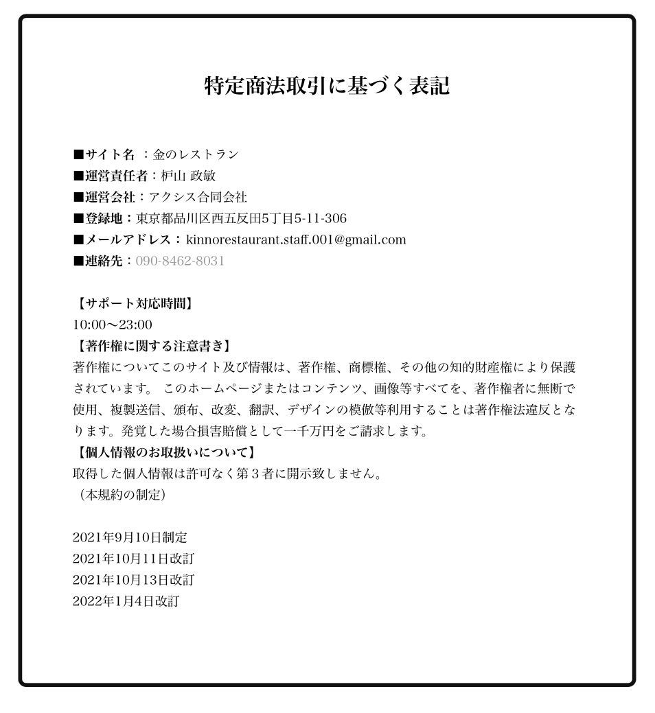
金のレストラン 特定商取引法に基づく表記

アクシス合同会社とありますね。過去にも悪質な案件を出している会社です。
口コミも良い内容のものが全くみつかりませんし、詐欺まがいの案件ばかりですね。



















